PT Barometer Standar Internasional (BSII) menyediakan layanan profesional untuk membantu organisasi menerapkan, memastikan, dan meningkatkan standar manajemen yang diakui secara internasional. Melalui layanan Sertifikasi Sistem dan Asesmen, kami hadir sebagai mitra yang dapat diandalkan dalam mendorong kinerja, kredibilitas, dan keberlanjutan bisnis Anda.
Proses Sertifikasi
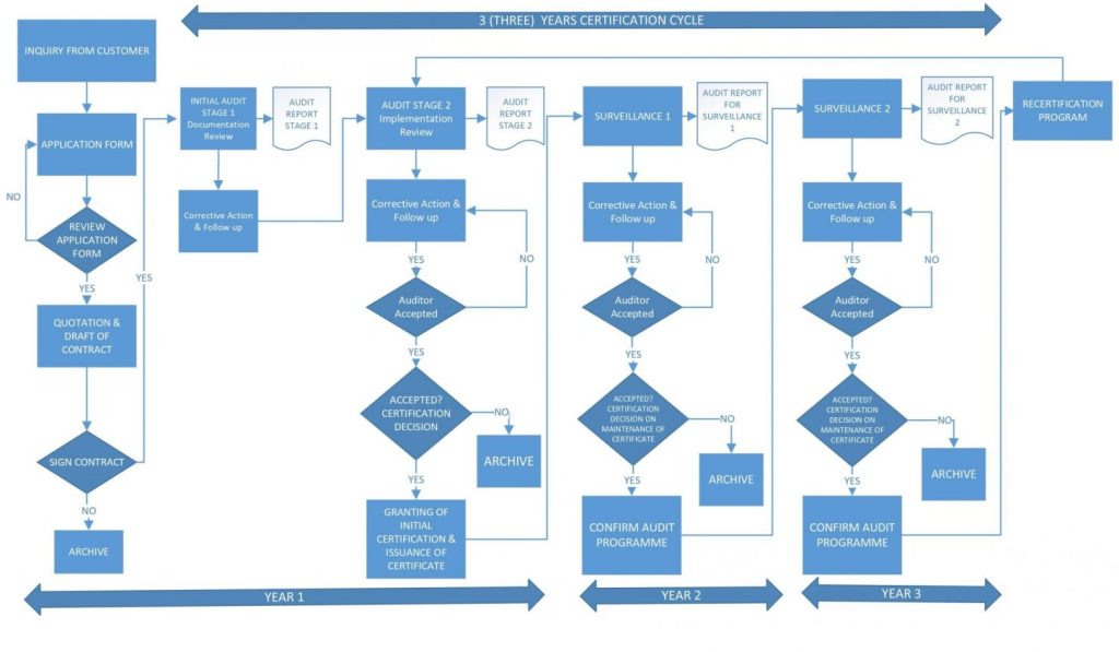
Berikut kami tampilkan gambaran alur kerja sertifikasi dalam satu siklus yang terstruktur. Diagram ini berfungsi untuk memberikan pemahaman menyeluruh tentang tahapan utama yang perlu dilalui dalam suatu program sertifikasi, mulai dari tahap awal hingga keberlanjutan sertifikat. Dengan visualisasi ini, organisasi dapat melihat bagaimana keseluruhan proses saling terhubung dan memahami alur yang harus diikuti dalam menjalani sertifikasi.
